Our Programmes

Our Programmes

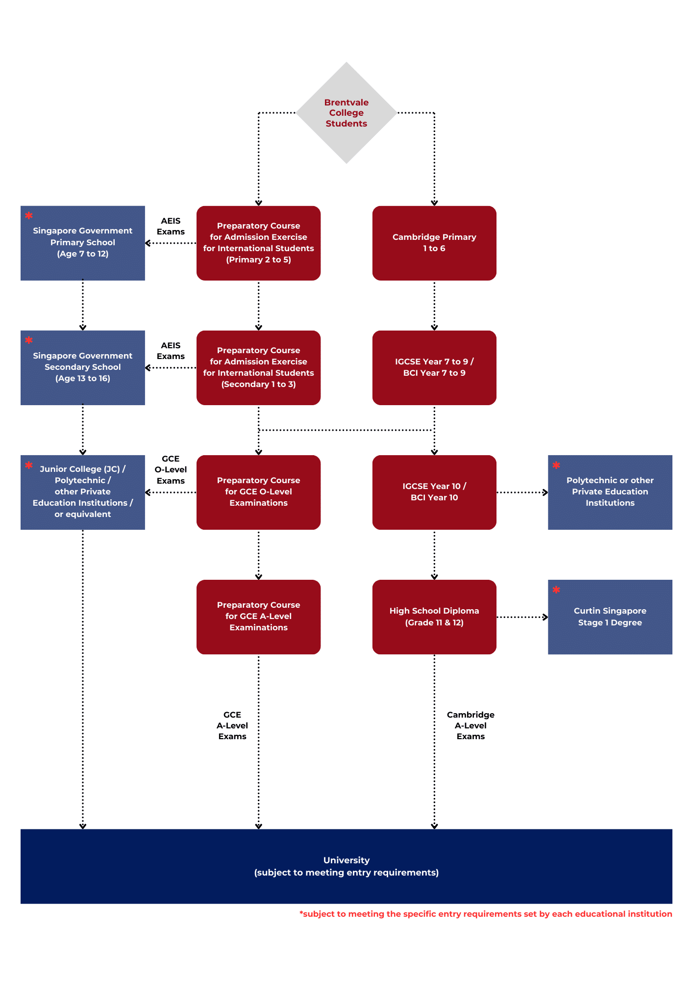
Brentvale College International (BCI) offers a holistic educational pathway from Primary School to Grade 12, including preparatory courses for AEIS, GCE O-Level, and A-Level examinations. Our programmes are designed to equip students with the knowledge, skills, and confidence they need to progress into mainstream education or further studies.

Study in Singapore – Structured High School Pathway for International Students (O-Level to A-Level)

Primary School

Cambridge Primary Year 1 to 6

Admission Requirements:
- Student must be at least 6 years old as of 1st January of the course intake year

Intake:
Sep 2026

Duration:
12 months / grade

AEIS Preparatory Course Primary 2 to 5

Admission Requirements:
- Age 7 to 11 (Primary 2 to 5)

Intake:
Mar 2026

Duration:
6 months / level

Secondary School

International General Certificate of Secondary Education Year 7 & 8

Admission Requirements:
- Student must be at least 12 years old as of 1st January of the course intake year
- Pass Cambridge Primary 6 or equivalent
- Pass BCI Entry Test

Intake:
Jan 2026

Duration:
12 months / grade

International General Certificate of Secondary Education Year 9 & 10

Admission Requirements:
- Student must be at least 13 years old as of 1st January of the course intake year
- Pass IGCSE Year 8 or equivalent
- Pass BCI Entry Test

Intake:
Jan 2026

Duration:
12 months / grade

AEIS Preparatory Course Secondary 1 to 3

Admission Requirements:
- Age 12 to 16 (Secondary 1 to 3)

Intake:
Mar 2026

Duration:
6 months / level

GCE O-Level Preparatory Course

Admission Requirements:
- Minimum 8 years of formal education
- Pass BCI English Placement Test or equivalent

Intake:
Dec 2025

Duration:
24 months

High School

High School Diploma
(Grade 11 & 12)

Admission Requirements:
- Minimum 10 years of formal education
- Proof of English Language proficiency

Intake:
Sep 2026

Duration:
12 months / grade

GCE A-Level Preparatory Course

Admission Requirements:
- Minimum 10 years of formal education
- Pass BCI English Placement Test or equivalent

Intake:
Dec 2025

Duration:
24 months

Certificate in General English

Certificate in General English (Elementary, Intermediate, Advanced)

Admission Requirements:
- Elementary – NIL
- Intermediate – Completed Elementary Level|
- Advanced – Completed Intermediate Level

Intake:
Year-round

Duration:
6 months / level

Academic Pathway

High School Diploma
(Grade 11 & 12)

Admission Requirements:
- Minimum 10 years of formal education
- Proof of English Language proficiency

Intake:
Sep 2026

Duration:
12 months / grade

GCE A-Level Preparatory Course

Admission Requirements:
-
Minimum 10 years of formal education
- Pass BCI English Placement Test or equivalent

Intake:
Dec 2025

Duration:
24 months

GCE O-Level Preparatory Course

Admission Requirements:
- Minimum 8 years of formal education
- Pass BCI English Placement Test or equivalent

Intake:
Dec 2025

Duration:
24 months

AEIS Preparatory Course

Admission Requirements:
-
Age 7 to 11 (Primary 2 to 5,) or Age 12 to 16 (Secondary 1 to 3)

Intake:
Mar 2026

Duration:
6 months / level

Certificate in General English (Elementary, Intermediate, Advanced)

Admission Requirements:
- Elementary – NIL
- Intermediate – Completed Elementary Level|
- Advanced – Completed Intermediate Level

Intake:
Year-round

Duration:
6 months / level

Lorem Ipsum Dolor Sit Amet

Admission Requirements:
- Minimum 10 years of formal education
- Proof of English Language proficiency

Intake:
Sep 2026

Duration:
12 months / grade

Lorem Ipsum Dolor Sit Amet

Admission Requirements:
- Minimum 10 years of formal education
- Proof of English Language proficiency

Intake:
Sep 2026

Duration:
12 months / grade